假期即將結束,伙伴們即將返崗,在疫情持續蔓延的情況下,公司內部“防疫戰”也即將打響。為此,公司根據官方公布的防控措施及相關要求,做好內部防控,同時為大家整理了防疫相關建議,請各位認真閱讀。在這個關鍵時期,希望大家堅定信心,共抗疫情!
溫馨提示
返崗時請佩戴口罩、帶好身份證件!
并配合進行體溫檢測
Q1:進入廠區怎么做?
A:嚴防強控,杜絕病毒!
對于近期去過\途經湖北疫區、或接觸過疫區人員且沒有度過觀察隔離期,或自身存在發熱癥狀等人員,將納入“風險人群”管理。請自行在住所進行隔離14天(隔離未滿14天不可進入廠區)。若無條件自我隔離,公司將統一安排隔離室隔離觀察,就餐由公司安排送餐。
各部門負責人是“風險人群”識別及管理的第一責任人。各部門發現“風險人群”進入廠區,應立即反饋給人力行政中心。
Q2:進入辦公區域怎么做?
A:進入廠區必須全員、全天、全程佩戴口罩
特別提醒:
請第一天返崗上班時自備口罩!
請第一天返崗上班時自備口罩!
請第一天返崗上班時自備口罩!
不佩戴口罩不得上班車、不得進入廠區
上班后人力行政中心將按標準補充發放
除此之外,還應注意:
勤通風:保持辦公室良好通風,辦公室窗戶需保持常開,室內溫度可能偏低,請備好保暖衣物;
保距離:人與人之間保持1米以上距離,多人辦公時應佩戴口罩
勤洗手:到公司、進食前、如廁后、外出后、接觸面部前(尤其是鼻孔及眼睛)按照六部法嚴格洗手;
勤消毒:對門把手,鍵盤鼠標,文具,桌面進行必要酒精消毒,建議每日擦拭2次,如使用頻繁可增加至4次(酒精噴灑要覆蓋物件,自然晾干即可,不用擦拭)
Q3:進入電梯間怎么做?
A:盡可能不乘電梯,改走樓梯
若搭乘電梯,請一定要佩戴口罩
電梯間頻繁消毒,尤其是按鈕區
Q4:會議如何開展?
A:少開會,少集中,盡量使用電話、郵件、OA、微信等進行溝通
Q5:食堂就餐怎么做?
A:避免面對面就餐,避免就餐說話,直到就餐前一刻再脫口罩,提倡員工自帶餐食與餐具、提倡分散就餐,不要聚集就餐。
特別提醒:
禁止面對面就餐
提倡自帶餐食或餐具
餐廳同時提供打包盒飯,可取回辦公位就餐
Q6:上下班途中怎么做?
A:正確佩戴一次性醫用口罩,鼓勵自駕、步行或乘坐班車,盡量不乘坐社會公共交通通勤,降低在途感染風險;
公司班車早晚出行前均有消毒,并有專人負責和消毒記錄,不佩戴口罩、不配合上車前的體溫測量、體溫高于37.3℃人員,禁止乘坐班車。
特別提醒:風險人群在隔離期間取消班車權限,不可乘坐公司班車,隔離期后恢復。
Q7:工作場所會定期消毒嗎?
A:根據員工活動軌跡,人力行政中心將對員工有可能進入的空間場所、有可能接觸的公共設施進行全面管控,嚴格例行消毒,每天安排人員專項檢查。請大家放心使用。
特別提醒:工作場所可能彌漫消毒水的味道,請諒解。
疫情已進入“嚴防死守“狀態,要打贏防疫保衛戰,唯有群防群控,群策群力,需要你我每個人的努力和參與,全員做好個人和家人的衛生防護,全員共建安全健康廠區。此時此刻,每一位同事的信任、理解、支持和默默行動,勝過千言萬語。
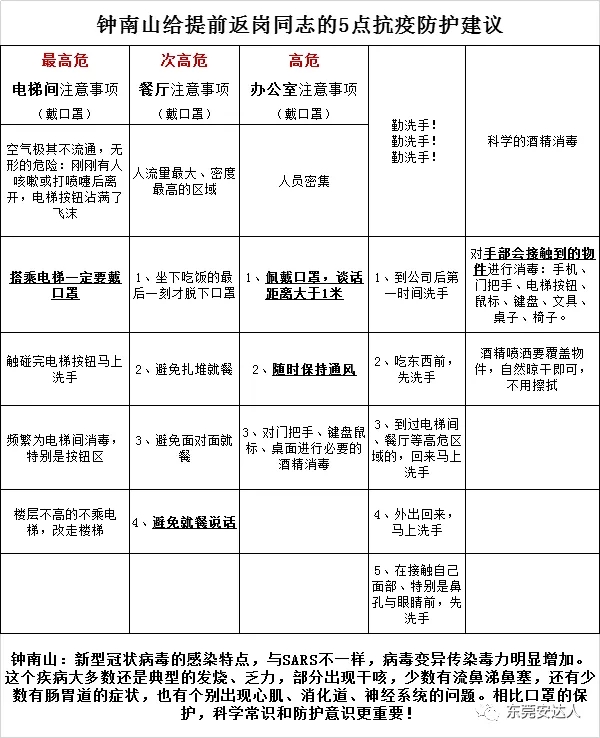
最后,給大家線上鐘南山院士的幾點防疫防護建議:

電話
手機
微信
公眾號
抖音